会社案内
書籍のご紹介
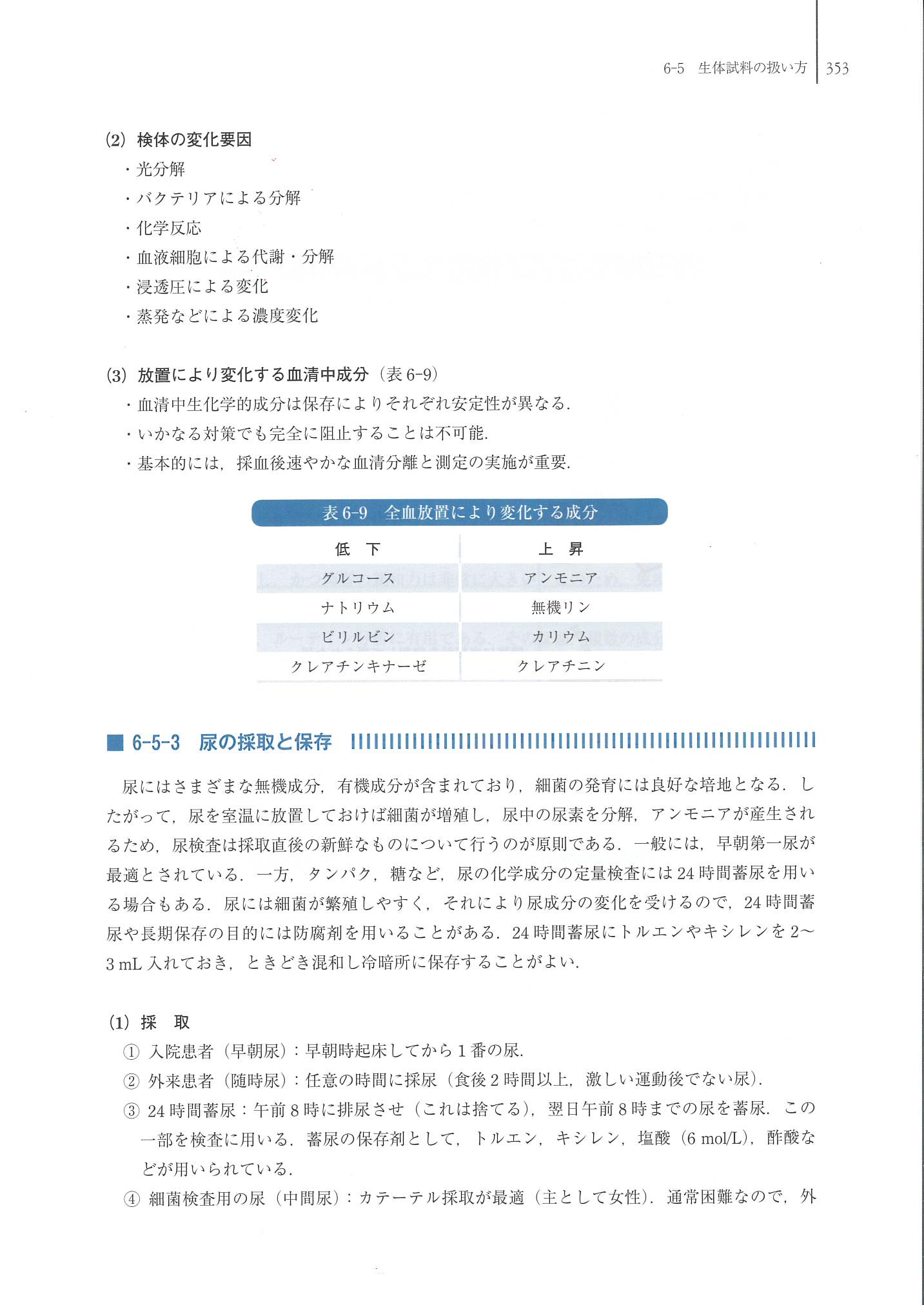
書籍のご購入
お知らせ
取扱書店のご案内
解答・正誤表
お問い合わせ
カート
会社案内
書籍のご紹介
書籍のご購入
お知らせ
取扱書店のご案内
解答・正誤表
お問い合わせ
HOME
会社案内
ごあいさつ
会社概要
本社所在地
書籍のご紹介
分野別一覧
全書籍一覧
新刊本一覧
改訂本一覧
書籍の購入
カート
お知らせ
お知らせ一覧
取扱書店のご案内
解答・正誤表
お問い合わせ
▲
HOME
書籍のご案内
分析化学・日本薬局方
実証 医薬分析科学 ―基礎から臨床への展開を視野に入れて…―
書籍分野選択
書籍分野一覧
全書籍一覧
新刊本一覧
改訂本一覧
電子版 (iOS/Android対応)
有機化学
分析化学・日本薬局方
物理化学・生化学・無機化学
放射
生物薬剤・薬物動態
物理薬剤・製剤
生薬・漢方
衛生・免疫・微生物
機能形態
薬理
病態・薬物治療
臨床
医薬品情報・医薬品安全性学・薬剤経済
統計・数学
基礎(物理・化学・生物)
医薬品開発・創薬
薬事法規・英語・啓蒙
pas à pas 薬学演習シリーズ
Advanced
刊行書籍のご紹介
書籍名
実証 医薬分析科学 ―基礎から臨床への展開を視野に入れて…―
著者
編著:京都薬科大学教授 安井裕之
共著:京都薬科大学准教授 河嶋秀和
金沢大学疾患モデル総合研究センター教授 木村寛之
武庫川女子大学教授 黒田幸弘
神戸女子大学教授 吉川 豊
ISBN コード
978-4-910844-32-9
▼ この書籍に関するお問い合せ ▼